2020-09-10 09:55:21 来源 : 中国经济网
“调解方案没法接受,每家亏几十万或上百万。”对深圳市龙华区观澜观光路鸿基新都“买房变租房”的第三次协商结果,业主尤嘉和邻居们表示不能接受。
对前后协商过程中运营商的表现,尤嘉颇有微词,“8月31日忽悠一次了,9月3日又忽悠一次,9月8日第三次出结果,希望对方是认真的。”
“谁会花几百万租一个房子啊?在哪里不能租?”8月7日,当尤嘉和邻居们看到深圳鸿润创建投资有限公司(下称鸿润创建,运营商)突然在公寓大堂展出一则落款日期为2019年7月5日的“非销售”说明时,尤嘉愤怒地申诉道。
在尤嘉看来,鸿润创建伪造了说明告示,否认了售房行为。于此同时,她意识到,自己两年前购房时销售人员的承诺和签订的那份《租赁协议》,远非想象中那么简单。
此后,鸿基新都的业主便有组织地在阳台上挂出了“违规销售”“退房赔款”等维权条幅。
“以出售为名步步诱导”
尤嘉是参与和运营商协商的业主代表之一。2018年5月,尤嘉以总价255万元购入一套建筑面积为102平方米的三房两厅,其中首付款128万元,剩余127万元贷款分10年期还清,尤嘉表示当时对方被指定使用的贷款公司仲恺TCL智融科技所收取的利息为年利率12%,远高于目前房贷利息。
尤嘉说自己和老公2018年购房时由于社保不够年限,没有深户,鸿基新都打着不限购、不限贷和以租代售的名义,与他们签下了租赁合同。

尤嘉提供给镁编的租赁合同显示,甲方为鸿润创建,而物业租赁依据及批文是中国长安汽车集团深圳投资有限公司(下称长安汽车深圳)以出让方式取得位于宝安区观澜街道宗地号为A924-0165地块的50年土地使用权,甲方经批准在该块土地上建房地产项目。
启信宝显示,鸿润创建成立于2014年,经营范围包括房地产开发;物业管理;土方工程的施工;建筑工程设计和施工等。

查询土地使用权出让公告,A924-0165是商业服务设施用地,打造各类零售、餐饮及旅馆业。
但在A924-0165地块上建起的鸿基新都产权性质,既不算小产权,也不是红本商务公寓。相比小产权,鸿基新都有《建设用地规划许可证》《建设工程规划许可证》《建筑工程施工许可证》《国有土地使用证》四证,但与正规的商务公寓相比,又少了一个《销售许可证》。

而对于当时为何会签下租赁合同,尤嘉说,一方面是当时销售人员的出售承诺,另一个是他们在鸿基新都售楼处及网上推广宣传看到的也均有“销售”字眼。

与尤嘉认为鸿润创建变相出售商品房说辞相互印证的,是一份2018年5月深圳市规划和国土资源委员会龙华管理局开具的《行政处罚决定书》。
行政处罚决定书中,龙华管理局认为从“单价21741元/平方米(或19926元、20123元、22625元、20066元等)”,价款“一次性付款、分期付款、贷款方式付款”、物业租赁期限为20年等内容上看,相应协议及材料表现出来的内容和目的已经完全具备房地产销售、买卖内容,可认定鸿润创建实际为变相出售商品房。
后续查明,该公司已将收取款项全部退回5名“承租人”,并处以人民币50万元罚款。
不过,在鸿基新都百余名业主维权舆论高峰时,仍有中介人员向购房者表示该项目是在出售的,这也是尤嘉认为鸿润创建变相出售商品房的另一个证据。
而对此尤嘉和邻居所说的买房变租房,鸿润创建称,当时已口头告知支付款项仅为使用、租赁居住权,目前正在积极解决。

开发商承诺不抵押不转让
自事件发生以来,尤嘉说已经与鸿润创建等前后沟通过三次,其中也发生了不愉快的事情。这次,鸿润创建给出了两个解决方案,方案一是尤嘉等使用权人继续持有使用权,同时长安汽车深圳公司和鸿润创建均做出不抵押、不转让的承诺,但尤嘉和邻居并不满意。
尤嘉提供给镁编的最新协调资料显示,长安汽车深圳公司承诺和保证:长安深圳公司系宗地号A924-0165地块的土地使用权人。在长安深圳公司与鸿润创建签订的《长安汽车培训中心和商务公寓项目合同》项下,鸿润创建公司在建设运营期内投资、建设、管理、运营鸿基新都商务大厦,并拥有该项目唯一、排他、独立的建设权、运营管理权、收益权。建设运营期间。长安深圳公司不会转让、抵押鸿基新都X栋XX号房。
使用权人有权依约免租金使用该房产至2059年1月1日。
与此同时,鸿润创建承诺和保证:在鸿润创建与使用权人签订的鸿基新都X栋XX号房《深圳市物业租赁合同》项下20年租赁期满后,上述使用权期间,鸿润创建不会转让、抵押鸿基新都X栋XX号房。使用权人在《深圳市物业租赁合同》项下的全部权利义务可以按照该合同约定进行转让以及继承/承继。
但对于2059年期满后如何处置,长安汽车深圳和鸿润创建表示按照届时的法律规定办理。
一位市场人士告诉镁编,即便有承诺书,风险仍非常高。一般没有房产证的公寓因无法分割成小户型进行销售,常会采用以租代售的折中方式进行回款,但这类房产的风险就是仅一本大证,房产无法登记在自己名下,将来可能会被所有者拿来做抵押,或因债务纠纷变成不良资产来处置。
而现实中仅一本大证,被所有者拿来做抵押或因债务纠纷变成不良资产被处置的案例并不鲜见。据《每日经济新闻》此前报道,成龙所有的两套北京NAGA上院房产,一直由成龙及家人居住使用,但因种种理由,十余年来中泰成龙公司并未理正常手续,该房产依然在开发商名下,后由于其涉及债务纠纷,“成龙的豪宅”也成为被处置的资产之一。
尤嘉将这则案例转载到了她的社交平台,她拒绝签承诺书的原因之一是她认为她的房屋将来也有可能面临“被处置”的风险。
“每家亏几十万或上百万”
鸿润创建给出的第二个方案便是要求尤嘉等人支付实际占用租金、结清贷款、恢复房屋原貌后退房。

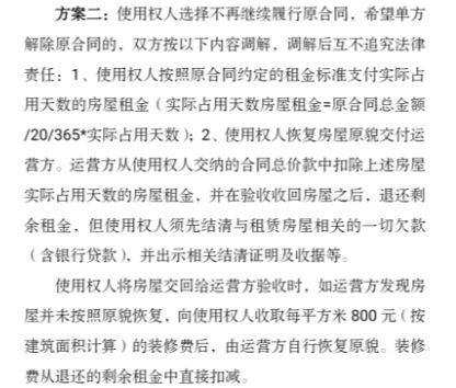
调解协议显示,尤嘉等使用权人选择不再继续履行原合同,希望单方解除原合同的,使用权人按照原合同约定的租金标准支付实际占用天数的房屋租金(实际占用天数房屋租金=原合同总金额/20/365*实际占用天数);并且使用权人须先结清与租赁房屋相关的一切欠款(含银行贷款),并出示相关结清证明及收据,恢复房屋原貌交付运营商。如发现房屋并未按照原貌恢复,向使用权人收取每平方米800元(按建筑面积计算)的装修费后,由运营商自行恢复原貌。装修费从退还的剩余租金中直接扣减。
但留给尤嘉和邻居们协商的时间并不多,如果同意上述调解方案,他们需要于2020年9月28日前到运营商处办理调解手续。如果尤嘉等人不同意接受以上方案,无法达成调解的,则按照相关合同约定和法律规定处理。
尤嘉认为对方越来越没诚意,方案也没法接受。“每家都亏几十万或上百万,现在就是让业主承担后果。按照运营商的逻辑,租房贷款,说给外人听,真的很可笑”。
而对于尤嘉等百余名业主所反映的买房变租房事情,龙华区住建局回应称,依照现有证据,并不能证明鸿润创建存在违法销售,但就出租事宜已约谈鸿润创建,要求其依法依规出租。
以租代售得不到法律保护
上次以租代售引起市场关注还是3年前长租公寓处在风口浪尖时,中兴通讯深圳人才公寓涉以租代售,价格由原来的3000元/平方米涨到2.5万元/平方米,引起员工不满,后被媒体报道,被深圳市住房和建设局相关部门约谈并要求整改。
实际上,深圳以租代售很早就有了,具体操作流程是,一个项目仅一本大产权证,分割出售,然后跟开发商签一个20或50年租赁协议,“房款”也就是所谓的租金一次性或分期贷款付清。
上述市场人士表示,目前深圳这样以租代售的项目也很常见,近期启用中介、刷爆朋友圈的某头部房企所售龙华项目就是其中一个。
本质上,这种产品本身也不具有金融属性,在市场上流动性很差,尤嘉现在认为“鸿基新都买房变租房后,没有学位、积分,甚至其安全性还不如小产权房。”她和邻居们的集体诉求便是退房。
“切莫贪图小利、听信虚假宣传。”一名不愿具名的政府工作人员告诉镁编,不要只听开发商和销售的一面之词,买房之前要看项目是否五证齐全。另外,如果真有需求打算长租,也一次性缴纳租金尽量不要超过3年,押金不超过3个月租金。
上海秦兵律师事务所主任徐斌认为,以租代售或者签订内部买卖协议在法律上得不到保护。以租代售合同本质上是购房合同而不是租赁合同,但是五证不全有可能导致合同无效,依法开发商应当承担不超过已付购房款一倍的惩罚性赔偿金,同时还要赔偿购房人房价上涨损失的增值部分,以及银行利息损失。
(文中受访者为化名)