2020-08-13 09:52:24 来源 : 中国经济网
商业性个人住房贷款定价基准转换LPR,国有六大行均已有了明确说法。
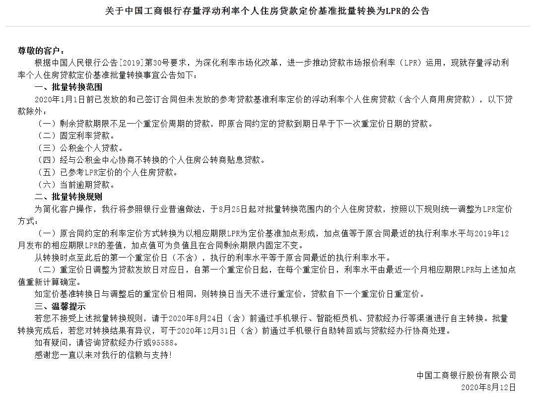
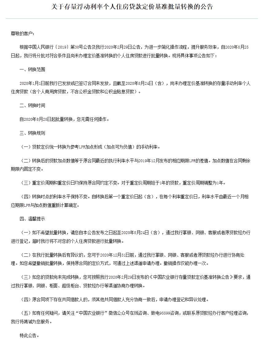
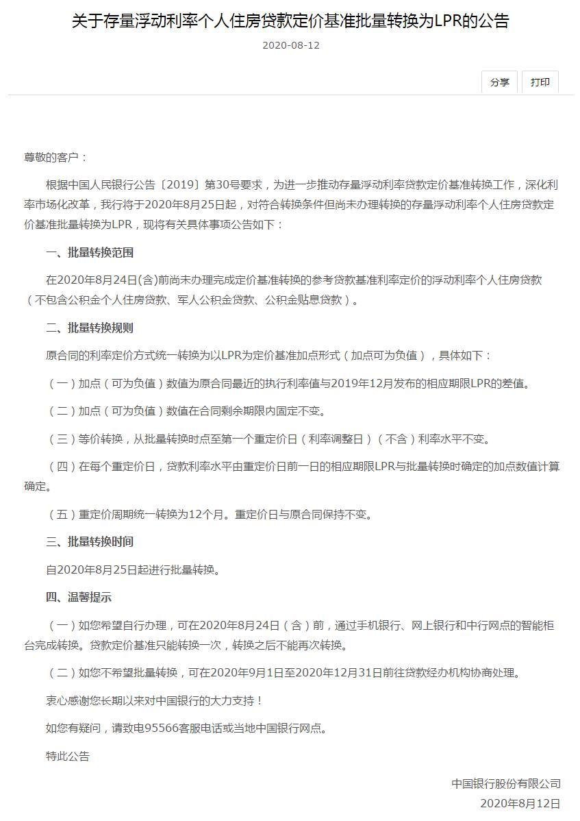
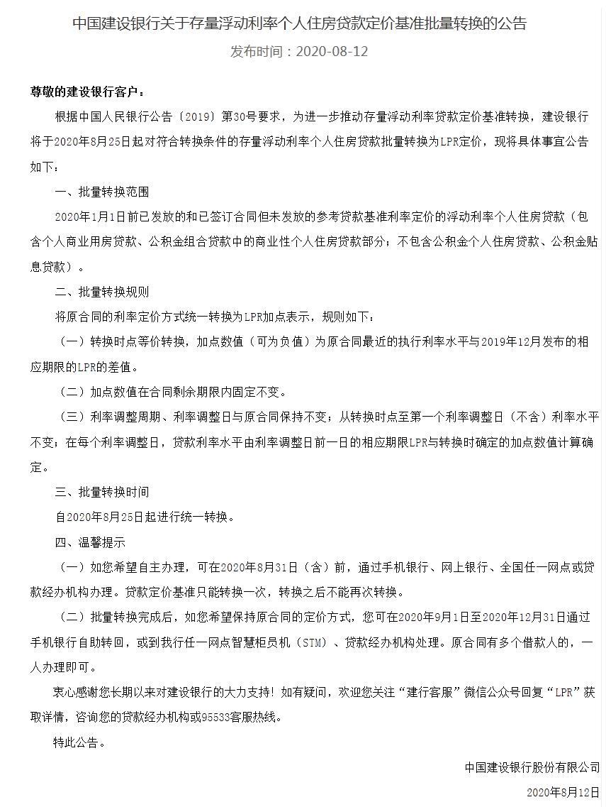
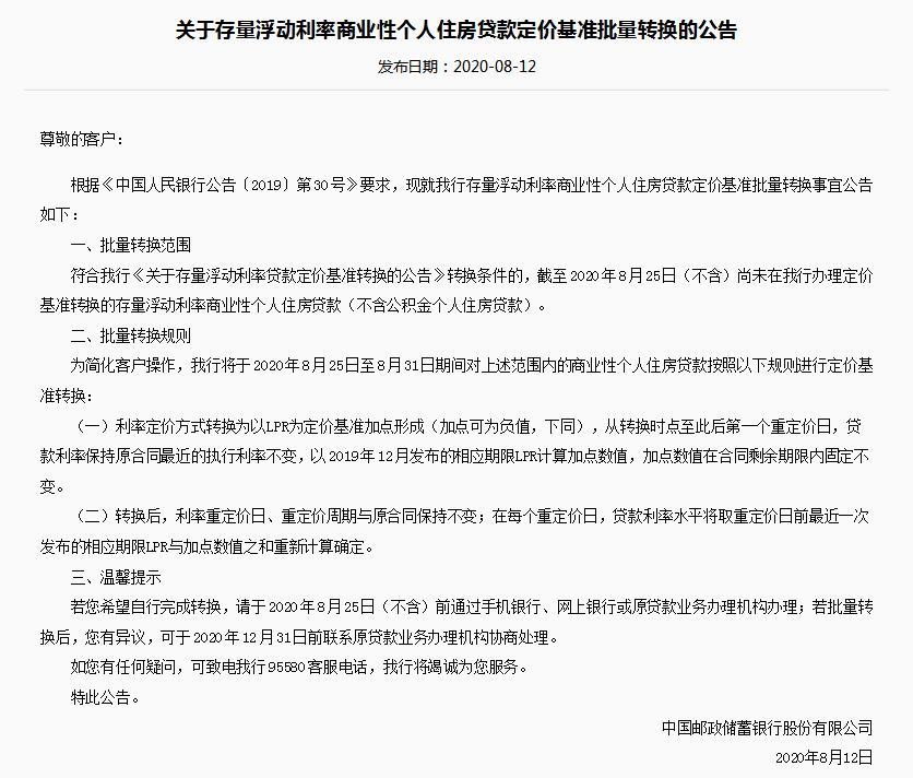
12日,工商银行、农业银行、中国银行、建设银行、邮储银行五大行同时发布关于存量浮动利率商业性个人住房贷款定价基准批量转换的公告,明确将于8月25日起对批量转换范围内的个人住房贷款,按照相关规则统一调整为LPR定价方式。贷款定价基准只能转换一次,转换之后不能再次转换。
公告还同时明确,批量转换完成后,若对转换结果有异议,可于12月31日(含)前通过相关渠道自助转回或与贷款经办行协商处理。

来源:工商银行官网

来源:农业银行官网

来源:中国银行官网

来源:建设银行官网

来源:邮储银行官网
此外,对于不接受定价基准转换的贷款者,上述五大行均在公告中给出了选择。
其中,工商银行、中国银行称,可在8月24日(含)前,通过手机银行、网上银行和网点等渠道完成自主转换;建设银行、邮储银行给出的时间节点分别是8月31日(含)前、8月25日(不含)前。农业银行表示,8月24日(含)通过掌银、网银、客服或者原贷款经办行进行登记,届时将不对个人住房贷款进行批量转换。
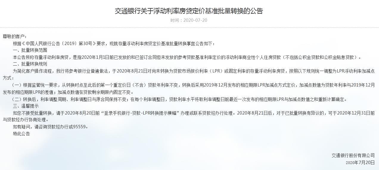
交通银行关于浮动利率房贷定价基准批量转换的公告发布于7月20日。公告明确,将于8月21日对批量转换范围内的个人住房贷款,按照相关规则统一调整为LPR定价方式。

来源:交通银行官网
公告还称,如不接受批量转换,于8月20日前“登录手机银行-贷款-LPR转换提示横幅”办理或联系贷款经办行处理。8月21日后,对于已批量转换有异议的,可于12月31日前与贷款经办行协商处理。
关键词: